Статусы и порядок документооборотов

ФНС

Декларации

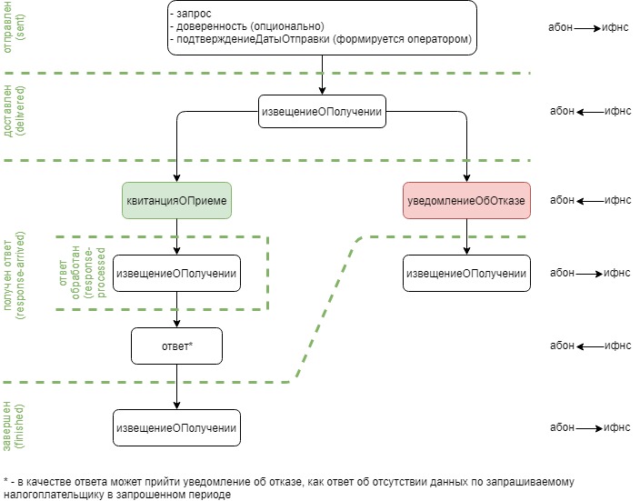
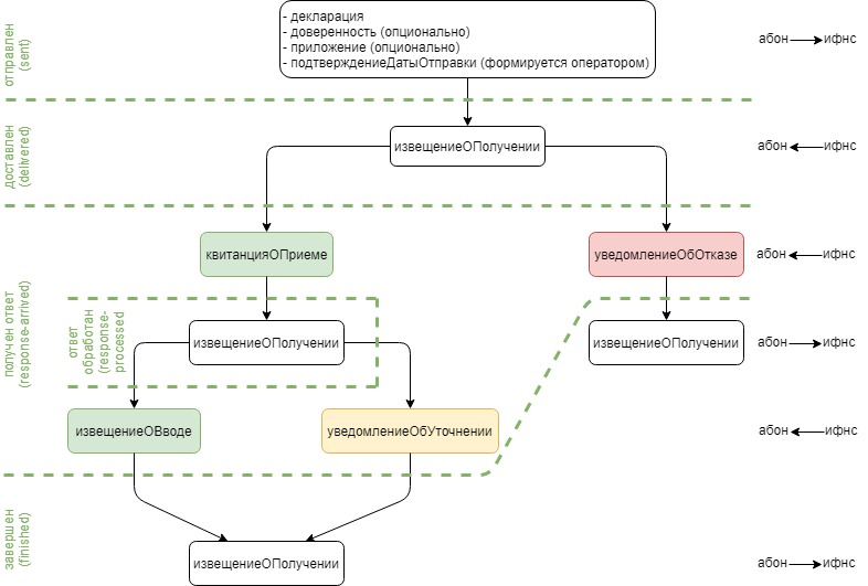
Тип документооборота: urn:docflow:fns534-report

Возможные статусы:

Urn

Короткое имя

Комментарий

urn:docflow-common-status:sent

Отправлен

Документооборот отправлен в ФНС

urn:docflow-common-status:delivered

Доставлен

От ФНС пришло извещение о получении, документооборот успешно загружен в приемный комплекс ФНС

urn:docflow-common-status:response-arrived

Получен ответ

От ФНС пришли результаты обработки или проверки

urn:docflow-common-status:response-processed

Ответ обработан

Абонент отправил извещение о получении на квитанцию о приеме

urn:docflow-common-status:finished

Завершен

Абонент отправил извещение о получении на результаты проверки или на уведомление об отказе

Процесс изменения статуса:

../_images/status-fns534-report.jpg

ИОН-запросы

Тип документооборота: urn:docflow:fns534-ion

Возможные статусы:

Urn

Короткое имя

Комментарий

urn:docflow-common-status:sent

Отправлен

Документооборот отправлен в ФНС

urn:docflow-common-status:delivered

Доставлен

От ФНС пришло извещение о получении, документооборот успешно загружен в приемный комплекс ФНС

urn:docflow-common-status:response-arrived

Получен ответ

От ФНС пришли результаты обработки или проверки

urn:docflow-common-status:response-processed

Ответ обработан

Абонент отправил извещение о получении на квитанцию о приеме

urn:docflow-common-status:finished

Завершен

Абонент отправил извещение о получении на результаты проверки или на уведомление об отказе

Процесс изменения статуса:

../_images/status-fns534-ion.jpg

Письма в ФНС

Тип документооборота: urn:docflow:fns534-letter

Возможные статусы:

Urn

Короткое имя

Комментарий

urn:docflow-common-status:sent

Отправлен

Документооборот отправлен в ФНС

urn:docflow-common-status:delivered

Доставлен

От ФНС пришло извещение о получении, документооборот успешно загружен в приемный комплекс ФНС

urn:docflow-common-status:response-arrived

Получен ответ

От ФНС пришел отказ в обработке письма

urn:docflow-common-status:response-processed

Ответ обработан

Абонент отправил извещение о получении на уведомление об отказе

Процесс изменения статуса:

../_images/status-fns534-letter.jpg

Письма из ФНС

Тип документооборота: urn:docflow:fns534-cu-letter

Возможные статусы:

Urn

Короткое имя

Комментарий

urn:docflow-common-status:received

Получен

Абонент получил письмо от ФНС, доступно для чтения

urn:docflow-common-status:finished

Завершен

Абонент отправил извещение о получении письма

Процесс изменения статуса:

../_images/status-fns534-letterCU.jpg

Массовая рассылка от ФНС

Тип документооборота: urn:docflow:fns534-cu-broadcast

Возможные статусы:

Urn

Короткое имя

Комментарий

urn:docflow-common-status:received

Получен

Абонент получил массовую рассылку, доступно для чтения

urn:docflow-common-status:finished

Завершен

Абонент отправил извещение о получении рассылки или ошибку

Процесс изменения статуса:

../_images/fns534_cu_broadcast.jpg

Требования

Тип документооборота: urn:docflow:fns534-demand

Возможные статусы:

Urn

Короткое имя

Комментарий

urn:docflow-common-status:received

Получен

Требование пришло от ФНС,доступно для чтения

urn:docflow-common-status:arrived

Получен

Абонент отправил извещение о получении требования

urn:docflow-common-status:processed

Обработан

Абонент отправил квитанцию о приеме или уведомление об отказе

urn:docflow-common-status:finished

Завершен

Инспекция прислала извещение о получении квитанции о приеме или уведомления об отказе

Процесс изменения статуса:

../_images/status-fns534-demand.jpg

Представления и Опись

Типы документооборотов: urn:docflow:fns534-submission и urn:docflow:fns534-inventory

Возможные статусы:

Urn

Короткое имя

Комментарий

urn:docflow-common-status:sent

Отправлен

Документооборот отправлен в ФНС

urn:docflow-common-status:delivered

Доставлен

От ФНС пришло извещение о получении, документооборот успешно загружен в приемный комплекс ФНС

urn:docflow-common-status:response-arrived

Получен ответ

От ФНС пришли результаты обработки или проверки

urn:docflow-common-status:finished

Завершен

Абонент отправил извещение о получении на результаты проверки или на уведомление об отказе

Процесс изменения статуса:

../_images/status-fns534-submission.jpg

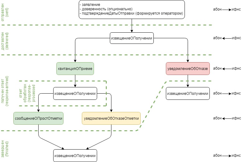
Заявления

Тип документооборота: urn:docflow:fns534-application

Важно

Данный процесс документооборота заявлений о ввозе товаров и уплате косвенных налогов действует с сентября 2013 года. При работе с документооборотами этого типа, созданными до этого, набор документов будет отличаться.

Возможные статусы:

Urn

Короткое имя

Комментарий

urn:docflow-common-status:sent

Отправлен

Документооборот отправлен в ФНС

urn:docflow-common-status:delivered

Доставлен

От ФНС пришло извещение о получении, документооборот успешно загружен в приемный комплекс ФНС

urn:docflow-common-status:response-arrived

Получен ответ

От ФНС пришли результаты обработки или проверки

urn:docflow-common-status:response-processed

Ответ обработан

Абонент отправил извещение о получении на квитанцию о приеме

urn:docflow-common-status:finished

завершен

Абонент отправил извещение о получении на результаты проверки или на уведомление об отказе

Процесс изменения статуса:

../_images/status-fns534-application2013.jpg

Регистрация бизнеса

Тип документооборота: urn:docflow:business-registration

Возможные статусы и состояния:

Urn

Короткое имя

Комментарий

Возможное состояние

urn:docflow-common-status:sent

Отправлен

Документооборот поставлен в очередь на отправку

neutral

urn:docflow-common-status:delivered

Доставлен

Документооборот отправлен в ФНС

neutral

urn:docflow-common-status:response-arrived

Получен ответ

От ФНС пришла расписка о принятии заявления, документооборот успешно загружен в приемный комплекс ФНС

neutral

urn:docflow-common-status:finished

Завершен

От ФНС пришли результаты обработки или проверки

success или failed

Процесс изменения статуса:

../_images/status-fns534-businessRegistration.jpg

Росстат

Отчеты

Тип документооборота: urn:docflow:stat-report

Возможные статусы:

Urn

Короткое имя

Комментарий

urn:docflow-common-status:sent

Отправлен

Документооборот отправлен в Росстат

urn:docflow-common-status:delivered

Доставлен

От Росстата пришло извещение о получении, документооборот успешно загружен в приемный комплекс Росстата

urn:docflow-common-status:response-arrived

Получен ответ

От Росстата пришли результаты проверки, возможны 4 вида различных документов, они могут быть неформализованными

urn:docflow-common-status:finished

завершен

Абонент отправил извещение о получении на результаты проверки

Процесс изменения статуса:

../_images/status-stat-report.jpg

Письма в Росстат

Тип документооборота: urn:docflow:stat-letter

Возможные статусы:

Urn

Короткое имя

Комментарий

urn:docflow-common-status:sent

Отправлен

Документооборот отправлен в Росстат

urn:docflow-common-status:delivered

Доставлен

От Росстата пришло извещение о получении, документооборот успешно загружен в приемный комплекс Росстат

Процесс изменения статуса:

../_images/status-stat-letter.jpg

Письма из Росстата

Тип документооборота: urn:docflow:stat-cu-letter

Возможные статусы:

Urn

Короткое имя

Комментарий

urn:docflow-common-status:received

Получен

Абонент получил письмо от Росстата, доступно для чтения

urn:docflow-common-status:finished

Завершен

Абонент отправил извещение о получении письма

Процесс изменения статуса:

../_images/status-stat-letterCU.jpg

ПФР

Отчеты

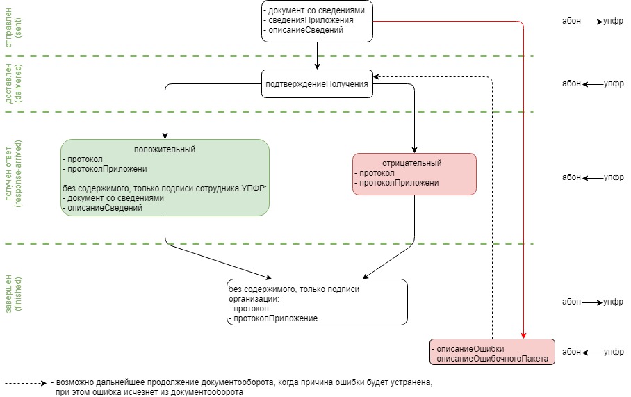
Тип документооборота: urn:docflow:pfr-report

Возможные статусы:

Urn

Короткое имя

Комментарий

urn:docflow-common-status:sent

Отправлен

Документооборот отправлен в ПФР

urn:docflow-common-status:delivered

Доставлен

От ПФР пришло подтверждение получения, документооборот успешно загружен в приемный комплекс ПФР

urn:docflow-common-status:response-arrived

Получен ответ

От ПФР пришли результаты проверки, в случае положительного протокола также вернутся подписи УПФР под отправленным отчетом

urn:docflow-common-status:finished

Завершен

Абонент подтвердил получение протокола, путем отправки своей подписи под протоколом и всеми приложениями; либо из УПФР вернулась ошибка приема отчета (обычно технического плана), в зависимости от её причины, она может быть устранена без участия абонента и документооборот продолжится далее, в этом случае ошибка из документооборота пропадет

Процесс изменения статуса:

../_images/status-pfr-report.jpg

Письма в ПФР

Тип документооборота: urn:docflow:pfr-letter

Возможные статусы:

Urn

Короткое имя

Комментарий

urn:docflow-common-status:sent

Отправлен

Документооборот отправлен в ПФР

urn:docflow-common-status:finished

Завершен

От ПФР пришло подтверждение получения, документооборот успешно загружен в приемный комплекс ПФР

Процесс изменения статуса:

../_images/status-pfr-letter.jpg

Письма и рассылки из ПФР

Тип документооборота: urn:docflow:pfr-cu-letter

Возможные статусы:

Urn

Короткое имя

Комментарий

urn:docflow-common-status:received

Получен

Абонент получил письмо или рассылку от ПФР, доступны для чтения

urn:docflow-common-status:finished

Завершен

Абонент отправил подтверждение получения письма или рассылки

Процесс изменения статуса:

../_images/status-pfr-letterCU.jpg

Уточнение платежей

Тип документооборота: urn:docflow:pfr-ios

Возможные статусы:

Urn

Короткое имя

Комментарий

urn:docflow-common-status:sent

Отправлен

Документооборот отправлен в ПФР

urn:docflow-common-status:delivered

Доставлен

От ПФР пришло подтверждение получения, документооборот успешно загружен в приемный комплекс ПФР

urn:docflow-common-status:response-arrived

Получен ответ

От ПФР пришли результаты проверки, в случае положительного протокола также вернутся подписи УПФР под отправленным отчетом

urn:docflow-common-status:finished

Завершен

Абонент подтвердил получение протокола, путем отправки своей подписи под протоколом и всеми приложениями

Процесс изменения статуса:

../_images/status-pfr-ios.jpg

Заявление на подключение к ЭДОК

Тип документооборота: urn:docflow:pfr-ancillary

Возможные статусы:

Urn

Короткое имя

Комментарий

urn:docflow-common-status:sent

Отправлен

Документооборот отправлен в ПФР

urn:docflow-common-status:delivered

Доставлен

От ПФР пришло подтверждение получения, документооборот успешно загружен в приемный комплекс ПФР

urn:docflow-common-status:response-arrived

Получен ответ

От ПФР пришли положительные результаты проверки

urn:docflow-common-status:finished

Завершен

Оператор ЭДО отправил уведомление о доставке; либо из УПФР вернулся отказ в приеме заявления

Процесс изменения статуса:

../_images/status-pfr-ancillary.png

СФР

Отчетность в СФР (ЕФС-1)

Тип документооборота: urn:docflow:sfr-report

Возможные статусы:

Urn

Короткое имя

Комментарий

urn:docflow-common-status:sent

Отправлен

Отправлен отчет, приложение к нему и описание пакета

urn:docflow-common-status:delivered

Доставлен

Получено уведомление о доставке

urn:docflow-common-status:response-arrived

Получен ответ

Получен протокол проверки или уведомление об устранении ошибок и (или) несоответствий, отправлено уведомление о доставке

urn:docflow-common-status:finished

Завершен

Получено уведомление о невозможности доставки документа или уведомление об отказе в приеме пакета. Или отправлено подтверждение получения результата приема

Процесс изменения статуса:

../_images/sfr_report.png

Расчет 4-ФСС

Тип документооборота: urn:docflow:fss-report

Важно

Данный тип документооборота отличается тем, что кроме обмена документа, в нем важную роль играют стадии и статусы стадий его прохождения. Поэтому ниже будут даны описания процесса документооборота в разрезе документов и в разрезе его стадий.

Возможные статусы:

Urn

Короткое имя

Комментарий

urn:docflow-common-status:sent

Отправлен

Документооборот отправлен в СФР

urn:docflow-common-status:delivered

Доставлен

От СФР пришло подтверждение получения, документооборот успешно загружен в приемный комплекс СФР, на этом шаге не происходит обмен документами, факт доставки расчета 4-ФСС до ФСС подтверждается

urn:docflow-common-status:finished

Завершен

Абонент подтвердил получение протокола, путем отправки своей подписи под протоколом и всеми приложениями; либо из СФР вернулась ошибка приема отчета (обычно технического плана), в зависимости от её причины, она может быть устранена без участия абонента и документооборот продолжится далее, в этом случае ошибка из документооборота пропадет

Процесс изменения статуса по документам:

../_images/status-fss-report-doc.jpg

Процесс изменения статуса по стадиям документооборота:

../_images/status-fss-report-stage.jpg

Стадии документооборота:

Стадия

Короткое имя

Комментарий

SosSave

Прием расчета

Контур.Экстерн принял расчет 4-ФСС от абонента и готовит его к отправке в ФСС, выдается подтверждение даты отправки

GetFile

Отправка в ФСС

Расчет 4-ФСС находится в стадии отправки в ФСС, ошибка на этой стадии означает завершение документооборота, расчет считается непринятым

DecryptCheckSign

Расшифровка и проверка ЭП

Расчет 4-ФСС поступил в приемный комплекс ФСС, производится его расшифровка и проверка ЭП под ним, ошибка на этой стадии означает завершение документооборота, расчет считается непринятым

FormatCheck

Форматный контроль

Приемный комплекс ФСС проверяет расчет 4-ФСС на соответствие формату, ошибка на этой стадии означает завершение документооборота, расчет считается непринятым

LogicalCheck

Логический контроль

Приемный комплекс ФСС проверяет расчет 4-ФСС на выполнение контрольных соотношений, ошибка на этой стадии не означает завершение документооборота, позже будет сформирована квитанция, но в протоколе проверки будут указаны замечания ФСС, которые нужно исправить и отправить корректирующий расчет 4-ФСС в рамках нового документооборота

FormingReceipt

Формирование квитанции

Расчет 4-ФСС проверен и принят ФСС, формируется квитанция, подписанная представителем ФСС

Статусы стадий документооборота:

Статус

Короткое имя

Комментарий

Success

Успех

Стадия завершилась успешно

Error

Ошибка

Стадия завершилась неудачей

Подтверждение основного вида экономической деятельности

Тип документооборота: urn:docflow:fss-sedo-oved-confirmation

Возможные статусы:

Urn

Короткое имя

Комментарий

urn:docflow-common-status:sent

Отправлен

Отправлен запрос на отправку сообщения

urn:docflow-common-status:delivered

Доставлен

Получен ответ портала на запрос

urn:docflow-common-status:response-arrived

Получен ответ

Получен результат приема, документ Уведомление об изменении статуса запроса на ПОВЭД и Уведомление о размере страховых взносов юридического лица

urn:docflow-common-status:finished

Завершен

Отправлена отметка о прочтении или получена ошибка

Процесс изменения статуса:

../_images/fss-sedo-oved-confirmation.jpg

Подписка оператора на документооборот с СФР по абоненту

Тип документооборота: urn:docflow:fss-sedo-provider-subscription

Возможные статусы:

Urn

Короткое имя

Комментарий

urn:docflow-common-status:sent

Отправлен

Отправлен запрос на подписку

urn:docflow-common-status:delivered

Доставлен

Получен ответ на запрос подписки

urn:docflow-common-status:finished

Завершен

Получен результат подписки или сообщение об ошибке

Процесс изменения статуса:

../_images/status-fss-provider-subscription.jpg

Извещение о прямых выплатах мер социального обеспечения

Тип документооборота: urn:docflow:fss-sedo-pvso-notification

Возможные статусы:

Urn

Короткое имя

Комментарий

urn:docflow-common-status:received

Получен

Получена информация для генерации запроса на получение извещения ПВСО

urn:docflow-common-status:arrived

Получен

Отправлен запрос на получение извещения ПВСО

urn:docflow-common-status:response-arrived

Получен ответ

Получено извещение ПВСО и отправлено извещение о прочтении извещения ПВСО

urn:docflow-common-status:processed

Ответ обработан

Отправлена отметка о прочтении извещения ПВСО пользователем

urn:docflow-common-status:delivered

Доставлен

Получен результат приема порталом извещения о прочтении

urn:docflow-common-status:finished

Завершен

Получен результат подтверждения прочтения или сообщение об ошибке

Процесс изменения статуса:

../_images/sedo_pvso.jpg

Уведомления об изменении статуса электронного больничного листа

Тип документооборота: urn:docflow:fss-sedo-sick-report-change-notification

Возможные статусы:

Urn

Короткое имя

Комментарий

urn:docflow-common-status:received

Получен

Получена информация для генерации запроса на получение
уведомления об изменении статуса ЭЛН

urn:docflow-common-status:arrived

Получен

Отправлен запрос на получение уведомления об изменении статуса ЭЛН

urn:docflow-common-status:response-arrived

Получен ответ

Получено уведомление об изменении статуса ЭЛН и отправлено извещение
о прочтении уведомления

urn:docflow-common-status:processed

Ответ обработан

Отправлена отметка о прочтении уведомления об изменении статуса ЭЛН
пользователем

urn:docflow-common-status:delivered

Доставлен

Получен результат приема порталом извещения о прочтении

urn:docflow-common-status:finished

Завершен

Получен результат подтверждения прочтения или сообщение об ошибке

Процесс изменения статуса:

../_images/sedo_eln.jpg

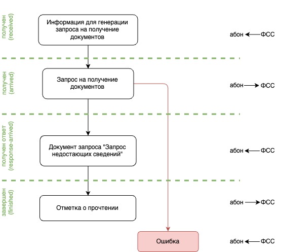
Запрос недостающих сведений для назначения пособия СФР

Тип документооборота: urn:docflow:fss-sedo-proactive-payments-demand

Возможные статусы:

Urn

Короткое имя

Комментарий

urn:docflow-common-status:received

Получен

Получена информация для генерации запроса на получение документов

urn:docflow-common-status:arrived

Получен

Отправлен запрос на получение документов

urn:docflow-common-status:response-arrived

Получен ответ

Получен документ «Запрос недостающих сведений для назначения пособия СФР

urn:docflow-common-status:finished

Завершен

Отправлена отметка о прочтении

Процесс изменения статуса:

../_images/sedo_demand.jpg

Ответ на запрос проверки, подтверждения, корректировки сведений проактивной выплаты страхового обеспечения

Тип документооборота: urn:docflow:fss-sedo-proactive-payments-reply

Возможные статусы:

Urn

Короткое имя

Комментарий

urn:docflow-common-status:sent

Отправлен

Отправлен запрос на отправку сведений для назначения пособия СФР

urn:docflow-common-status:delivered

Доставлен

Получен успешный результат приема порталом запроса отправки сведений для
назначения пособий СФР

urn:docflow-common-status:response-arrived

Получен ответ

Получен промежуточный результат обработки

urn:docflow-common-status:finished

Завершен

Получен результат обработки или сообщение об ошибке и отправлена отметка
о прочтении

Процесс изменения статуса:

../_images/sedo_payments_reply.jpg

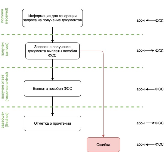
Выплата пособия

Тип документооборота: urn:docflow:fss-sedo-proactive-payments-benefit

Возможные статусы:

Urn

Короткое имя

Комментарий

urn:docflow-common-status:received

Получен

Получена информация для генерации запроса на получение документов

urn:docflow-common-status:arrived

Получен

Отправлен запрос на получение документа выплаты пособия СФР

urn:docflow-common-status:response-arrived

Получен ответ

Получен документ «Выплата пособия СФР

urn:docflow-common-status:finished

Завершен

Отправлена отметка о прочтении или получено сообщение об ошибке

Процесс изменения статуса:

../_images/sedo_benefit.jpg

Сведения о застрахованном лице

Тип документооборота: urn:docflow:fss-sedo-insured-person-registration

Возможные статусы:

Urn

Короткое имя

Комментарий

urn:docflow-common-status:sent

Отправлен

Отправлен запрос на отправку регистрации сведений о застрахованном лице

urn:docflow-common-status:delivered

Доставлен

Получен успешный результат приема порталом запроса отправки регистрации сведений о
застрахованном лице

urn:docflow-common-status:finished

Завершен

Получен результат обработки или сообщение об ошибке и отправлена отметка о прочтении

Процесс изменения статуса:

../_images/sedo_person_registration.jpg

Информация о несоответствии сведений о застрахованном лице

Тип документооборота: urn:docflow:fss-sedo-insured-person-mismatch

Возможные статусы:

Urn

Короткое имя

Комментарий

urn:docflow-common-status:received

Получен

Получена информация для генерации запроса на получение документов

urn:docflow-common-status:arrived

Получен

Отправлен запрос на получение информации о несоответствии сведений
о застрахованном лице

urn:docflow-common-status:response-arrived

Получен ответ

Получена информация о несоответствии сведений о застрахованном лице

urn:docflow-common-status:finished

Завершен

Отправлена отметка о прочтении или получено сообщение об ошибке

Процесс изменения статуса:

../_images/sedo_mismatch.jpg

Инициация выплат пособия

Тип документооборота: urn:docflow:fss-sedo-benefit-payment-initiation

Возможные статусы:

Urn

Короткое имя

Комментарий

urn:docflow-common-status:sent

Отправлен

Отправлен запрос на отправку сообщения инициации выплаты пособия

urn:docflow-common-status:delivered

Доставлен

Получен успешный результат приема порталом запроса отправки инициации
выплаты пособия

urn:docflow-common-status:response-arrived

Получен ответ

Получен результат обработки сообщения

urn:docflow-common-status:finished

Завершен

Отправлена отметка о прочтении или получено сообщение об ошибке

Процесс изменения статуса:

../_images/sedo_initiation.jpg

Уведомление о статусе выплаты пособия

Тип документооборота: urn:docflow:fss-sedo-benefit-payment-status-notice

Возможные статусы:

Urn

Короткое имя

Комментарий

urn:docflow-common-status:received

Получен

Получена информация для генерации запроса

urn:docflow-common-status:arrived

Получен

Отправлен запрос на получение уведомления о статусе выплаты пособия

urn:docflow-common-status:response-arrived

Получен ответ

Получено уведомление о статусе выплаты пособия

urn:docflow-common-status:finished

Завершен

Получен результат обработки сообщения или сообщение об ошибке

Процесс изменения статуса:

../_images/sedo_payment-status-notice.jpg

Запрос на регистрацию или отзыв доверенности СФР

Тип документооборота: urn:docflow:fss-warrant-management

Возможные статусы:

Urn

Короткое имя

Комментарий

urn:docflow-common-status:sent

Отправлен

Отправлен запрос на отправку создания или отзыва доверенности СФР

urn:docflow-common-status:delivered

Доставлен

Получен результат приема порталом запроса создания или отзыва доверенности СФР

urn:docflow-common-status:finished

Завершен

Получен результат обработки или сообщение об ошибке и отправлена отметка о прочтении

Процесс изменения статуса:

../_images/mchd_zapros.jpg

Требование СФР

Тип документооборота: urn:docflow:fss-sedo-demand

Возможные статусы:

Urn

Короткое имя

Комментарий

urn:docflow-common-status:received

Получен

Получена информация для генерации запроса на получение требования СФР

urn:docflow-common-status:arrived

Получен

Отправлен запрос на получение документа требования СФР

urn:docflow-common-status:response-arrived

Получен ответ

Получено требование СФР и отправлено извещение о прочтении документа

urn:docflow-common-status:processed

Ответ обработан

Отправлена отметка о прочтении пользователем

urn:docflow-common-status:delivered

Доставлен

Получен ответ портала на отправку извещения о прочтении

urn:docflow-common-status:finished

Завершен

Получен результат подтверждения прочтения или сообщение об ошибке

Процесс изменения статуса:

../_images/fss_sedo_demand.jpg

Ответ на требование СФР

Тип документооборота: urn:docflow:fss-sedo-demand-reply

Возможные статусы:

Urn

Короткое имя

Комментарий

urn:docflow-common-status:sent

Отправлен

Отправлен запрос на отправку ответа на требование СФР

urn:docflow-common-status:delivered

Доставлен

Получен результат приема запроса порталом

urn:docflow-common-status:response-arrived

Получен ответ

Получен результат обработки сообщения

urn:docflow-common-status:finished

Завершен

Отправлена отметка о прочтении пользователем и получено сообщение об ошибке

Процесс изменения статуса:

../_images/fss_sedo_demand_reply.jpg

Запрос на формирование справки о расчетах СФР

Тип документооборота: urn:docflow:fss-sedo-billing-information-demand

Возможные статусы:

Urn

Короткое имя

Комментарий

urn:docflow-common-status:sent

Отправлен

Отправлен запрос на отправку справки о расчетах СФР

urn:docflow-common-status:delivered

Доставлен

Получен результат приема запроса порталом

urn:docflow-common-status:response-arrived

Получен ответ

Получен результат обработки

urn:docflow-common-status:finished

Завершен

Отправлена отметка о прочтении пользователем и получено сообщение об ошибке

Процесс изменения статуса:

../_images/fss_sedo_billing_information_demand.jpg

Справка о расчетах СФР

Тип документооборота: urn:docflow:fss-sedo-billing-information

Возможные статусы:

Urn

Короткое имя

Комментарий

urn:docflow-common-status:received

Получен

Получена информация для генерации запроса на получение справки о расчетах СФР

urn:docflow-common-status:arrived

Получен

Отправлен запрос на получение справки о расчетах СФР

urn:docflow-common-status:response-arrived

Получен ответ

Получена справка о расчетах СФР

urn:docflow-common-status:finished

Завершен

Отправлена отметка о прочтении пользователем и получено сообщение об ошибке

Процесс изменения статуса:

../_images/fss_sedo_billing_information.jpg

Уведомление о прекращении отпуска по уходу за ребенком до полутора лет

Тип документооборота: urn:docflow:fss-sedo-baby-care-vacation-close-notice

Возможные статусы:

Urn

Короткое имя

Комментарий

urn:docflow-common-status:sent

Отправлен

Отправлен запрос на отправку уведомления о прекращении отпуска по уходу
за ребенком до полутора лет

urn:docflow-common-status:delivered

Доставлен

Получен результат приема порталом

urn:docflow-common-status:response-arrived

Получен ответ

Получен результат обработки сообщения

urn:docflow-common-status:finished

Завершен

Отправлена отметка о прочтении пользователем и получено сообщение об ошибке

Процесс изменения статуса:

../_images/fss_sedo_baby_care_vacation_close_notice.jpg

Сведения о зарплате сотрудника

Тип документооборота: urn:docflow:fss-sedo-employee-salary-information

Возможные статусы:

Urn

Короткое имя

Комментарий

urn:docflow-common-status:sent

Отправлен

Отправлен запрос на отправку запроса сведений о зарплате сотрудника

urn:docflow-common-status:delivered

Доставлен

Получен результат приема порталом

urn:docflow-common-status:response-arrived

Получен ответ

Получен результат обработки запроса

urn:docflow-common-status:finished

Завершен

Отправлена отметка о прочтении пользователем и получено сообщение об ошибке

Процесс изменения статуса:

../_images/fss_sedo_employee_salary_information.jpeg

Информирование о событиях по проактивному процессу по временной нетрудоспособности и материнству

Тип документооборота: urn:docflow:fss-sedo-proactive-process-events-notification

Возможные статусы:

Urn

Короткое имя

Комментарий

urn:docflow-common-status:received

Получен

Получена информация для генерации запроса

urn:docflow-common-status:arrived

Получен

Отправлен запрос на получение информации

urn:docflow-common-status:response-arrived

Получен ответ

Получена информация о событиях по проактивному процессу по временной нетрудоспособности и материнству

urn:docflow-common-status:finished

Завершен

Получен результат обработки сообщения или сообщение об ошибке

Процесс изменения статуса:

../_images/fss_sedo_proactive_process_events_notification.jpeg

Уведомление о том, что ответ на запрос недостающих сведений не поступил в установленные сроки

Тип документооборота: urn:docflow:fss-sedo-proactive-expire-notice

Возможные статусы:

Urn

Короткое имя

Комментарий

urn:docflow-common-status:received

Получен

Получены данные для генерации запроса на получение документа

urn:docflow-common-status:arrived

Получен

СФР получил запрос на получение документа

urn:docflow-common-status:response-arrived

Получен ответ

Получен документ уведомления о том, что ответ на запрос недостающих сведений не поступил в установленные сроки

urn:docflow-common-status:finished

Завершен

Отправлена отметка о прочтении пользователем или получена ошибка

Процесс изменения статуса:

../_images/fss_sedo_proactive_expire_notice.png

Обращение СФР к страхователю

Тип документооборота: urn:docflow:fss-sedo-appeal

Возможные статусы:

Urn

Короткое имя

Комментарий

urn:docflow-common-status:received

Получен

Получены данные для генерации запроса на получение документа

urn:docflow-common-status:arrived

Получен

Отправлен запрос на получение документа

urn:docflow-common-status:response-arrived

Получен ответ

Получен документ обращения СФР к страхователю

urn:docflow-common-status:finished

Завершен

Отправлена отметка о прочтении пользователем или получена ошибка

Процесс изменения статуса:

../_images/fss_sedo_appeal.png

Ответ страхователя на обращение СФР

Тип документооборота: urn:docflow:fss-sedo-appeal-reply

Возможные статусы:

Urn

Короткое имя

Комментарий

urn:docflow-common-status:sent

Отправлен

Отправлен запрос на отправку сообщения

urn:docflow-common-status:delivered

Доставлен

Доставлен ответ портала на запрос

urn:docflow-common-status:response-arrived

Получен ответ

Получен результат обработки сообщения

urn:docflow-common-status:finished

Завершен

Отправлена отметка о прочтении пользователем или получена ошибка

Процесс изменения статуса:

../_images/fss_sedo_appeal_reply.png

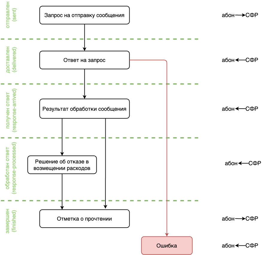
Заявление о возмещении расходов на оплату дополнительных выходных дней для ухода за детьми-инвалидами

Тип документооборота: urn:docflow:fss-sedo-disability-children-demand

Возможные статусы:

Urn

Короткое имя

Комментарий

urn:docflow-common-status:sent

Отправлен

Отправлен запрос на отправку сообщения

urn:docflow-common-status:delivered

Доставлен

Доставлен ответ портала на запрос

urn:docflow-common-status:response-arrived

Получен ответ

Получен результат обработки сообщения

urn:docflow-common-status:response-processed

Ответ обработан

Статус появляется, если получен документ Решение об отказе в возмещении расходов

urn:docflow-common-status:finished

Завершен

Отправлена отметка о прочтении пользователем или получена ошибка

Процесс изменения статуса:

../_images/fss-sedo-disability-children-demand.png

Запрос платежных реквизитов

Тип документооборота: urn:docflow:fss-sedo-payment-details-demand

Возможные статусы:

Urn

Короткое имя

Комментарий

urn:docflow-common-status:received

Получен

Получены данные для генерации запроса на получение документа

urn:docflow-common-status:arrived

Получен

СФР получен запрос на получение документа

urn:docflow-common-status:response-arrived

Получен ответ

Получен документ с запросом платежных реквизитов

urn:docflow-common-status:finished

Завершен

Отправлена отметка о прочтении пользователем или получена ошибка получения документа

Процесс изменения статуса:

../_images/fss-sedo-payment-details-demand.png

Ответ на запрос платежных реквизитов

Тип документооборота: urn:docflow:fss-sedo-payment-details-demand-reply

Возможные статусы:

Urn

Короткое имя

Комментарий

urn:docflow-common-status:sent

Отправлен

Отправлен запрос на отправку сообщения

urn:docflow-common-status:delivered

Доставлен

Получен ответ портала на запрос

urn:docflow-common-status:response-arrived

Получен ответ

Получен результат ответа на запрос платежных поручений

urn:docflow-common-status:finished

Завершен

Отправлена отметка о прочтении пользователем или получена ошибка

Процесс изменения статуса:

../_images/fss-sedo-payment-details-demand-reply.png

Сведения для оплаты отпуска застрахованного лица

Тип документооборота: urn:docflow:fss-sedo-additional-vacation-statement

Возможные статусы:

Urn

Короткое имя

Комментарий

urn:docflow-common-status:sent

Отправлен

Отправлен запрос на отправку сведений для оплаты отпуска застрахованных лиц

urn:docflow-common-status:delivered

Доставлен

Получен ответ от портала и результат обработки сведений

urn:docflow-common-status:response-arrived

Получен ответ

Получен результат рассмотрения сведений

urn:docflow-common-status:finished

Завершен

Отправлена отметка о прочтении или получена ошибка

Процесс изменения статуса:

../_images/fss_sedo_additional_vacation_statement.png

Запрос недостающих документов для оплаты отпуска застрахованного лица

Тип документооборота: urn:docflow:fss-sedo-additional-vacation-statement-need-doc

Возможные статусы:

Urn

Короткое имя

Комментарий

urn:docflow-common-status:received

Получен

Получены данные для генерации запроса на получение документа

urn:docflow-common-status:arrived

Получен

Отправлен запрос на получение недостающих документов для оплаты отпуска застрахованного лица

urn:docflow-common-status:response-arrived

Получен ответ

Получен документ с запросом на получение недостающих документов для оплаты отпуска застрахованного лица

urn:docflow-common-status:finished

Завершен

Отправлена отметка о прочтении или получена ошибка получения документа

Процесс изменения статуса:

../_images/fss_sedo_additional_vacation_statement_need_doc.png

Направление дополнительных документов по сведениям для оплаты отпуска застрахованного лица

Тип документооборота: urn:docflow:fss-sedo-additional-vacation-statement-docs

Возможные статусы:

Urn

Короткое имя

Комментарий

urn:docflow-common-status:sent

Отправлен

Отправлен запрос на отправку сообщения

urn:docflow-common-status:delivered

Доставлен

Получен ответ портала на запрос

urn:docflow-common-status:response-arrived

Получен ответ

Получен результат обработки

urn:docflow-common-status:finished

Завершен

Отправлена отметка о прочтении или получена ошибка

Процесс изменения статуса:

../_images/fss_sedo_additional_vacation_statement_docs.png

Сведения, необходимые для исчисления страхователем первых 3 дней пособия по временной нетрудоспособности

Тип документооборота: urn:docflow:fss-sedo-proactive-salary-notification

Возможные статусы:

Urn

Короткое имя

Комментарий

urn:docflow-common-status:received

Получен

Получены данные для генерации запроса на получение документа

urn:docflow-common-status:arrived

Получен

СФР получен запрос на получение документа

urn:docflow-common-status:response-arrived

Получен ответ

Получен документ со сведениями

urn:docflow-common-status:finished

Завершен

Отправлена отметка о прочтении пользователем или получена ошибка получения документа

Процесс изменения статуса:

../_images/fss_sedo_proactive_salary_notification.png

Запрос информации о судебном ограничении

Тип документооборота: urn:docflow:fss-sedo-judicial-restriction

Возможные статусы:

Urn

Короткое имя

Комментарий

urn:docflow-common-status:received

Получен

Получены данные для генерации запроса на получение документа

urn:docflow-common-status:arrived

Получен

СФР получен запрос на получение документа

urn:docflow-common-status:response-arrived

Получен ответ

Получен документ с запросом информации о судебном ограничении

urn:docflow-common-status:finished

Завершен

Отправлена отметка о прочтении пользователем или получена ошибка получения документа

Процесс изменения статуса:

../_images/fss_sedo_judicial_restriction.png

Ответ на запрос информации о судебном ограничении

Тип документооборота: urn:docflow:fss-sedo-judicial-restriction-reply

Возможные статусы:

Urn

Короткое имя

Комментарий

urn:docflow-common-status:sent

Отправлен

Отправлен запрос на отправку сообщения

urn:docflow-common-status:delivered

Доставлен

Получен ответ портала на запрос

urn:docflow-common-status:response-arrived

Получен ответ

Получен результат ответа на запрос информации о судебном ограничении

urn:docflow-common-status:finished

Завершен

Отправлена отметка о прочтении пользователем или получена ошибка

Процесс изменения статуса:

../_images/fss_sedo_judicial_restriction_reply.png

МВД

Уведомление в МВД

Тип документооборота: urn:docflow:mvd-notification

Возможные статусы:

Urn

Короткое имя

Комментарий

urn:docflow-common-status:sent

Отправлен

Отправлено уведомление в МВД

urn:docflow-common-status:delivered

Доставлен

Поступила квитанция о получении от МВД

urn:docflow-common-status:response-arrived

Получен ответ

Пришел результат обработки от МВД

Процесс изменения статуса:

../_images/status-mvd-notification.png